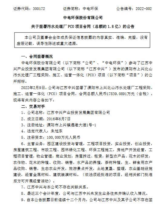
相關信息
- 治水新引擎:賦能生態基建,守護碧水藍天
- 探秘現代泵站:高效、智能與環保的完美融合
- 生產實力背書:91免费看片下载廠家91免费观看视频泵業,從源頭築牢設備品質防線
- 市政環保工程優選:91免费看片下载廠家91免费观看视频泵業,破解城市排水治理難題
- 項目落地全指南:91免费看片下载從需求到運維的實施要點
- 高效應對工業廢水雜質難題,提升排汙效率
- 上海91免费观看视频成人91免费视频升級:助力餐飲行業實現高效油水分離
- 上海91免费观看视频:潛水排汙泵全鏈條服務賦能多領域排水需求
- 實力與口碑兼具:上海91免费观看视频泵業 —— 值得信賴的潛水排汙泵生產廠家
- 省錢又省心:潛水排汙泵廠家直銷為何成為采購新趨勢?






